首页
部门职责
培养培训
培训
培养
师德师风
文件汇编
专题教育
警示教育
监督举报
龙江师魂
教育强国龙江行
政策制度
教育资讯
学校政策制度
办事流程
公告通知
致敬擎灯人
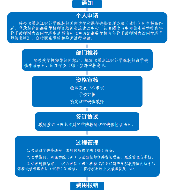
国内访学和课程进修申请流程
发布者:韩露
发布时间:2023-03-27
浏览次数:
154